⚡ Descuentos en cursos en video - Lleva tu aprendizaje técnico al siguiente nivel y aprovecha precios especiales antes de que termine la oferta. 🔥 Aprovechar oferta ahora 🔥
Hojas de Datos de Componentes

ic datasheet

ABETO2012
hace 3 años
hace 3 años
estimados: tengo una atx que tiene el ic 2005z y necesitaría el datasheet o bien su reemplazo. muchas gracias.
horacio
German
German
38.163
hace 3 años
hace 3 años
Estimado buen día
esto es lo único disponible que encontré en esta pagina
espero le sea útil información
saludos
buen día
suerte

         
Sebastian Quiceno
hace 1 año

Que circuito tiene el puente

Responder
aneto
aneto
3.790
hace 3 años
hace 3 años
Hola, buenas días
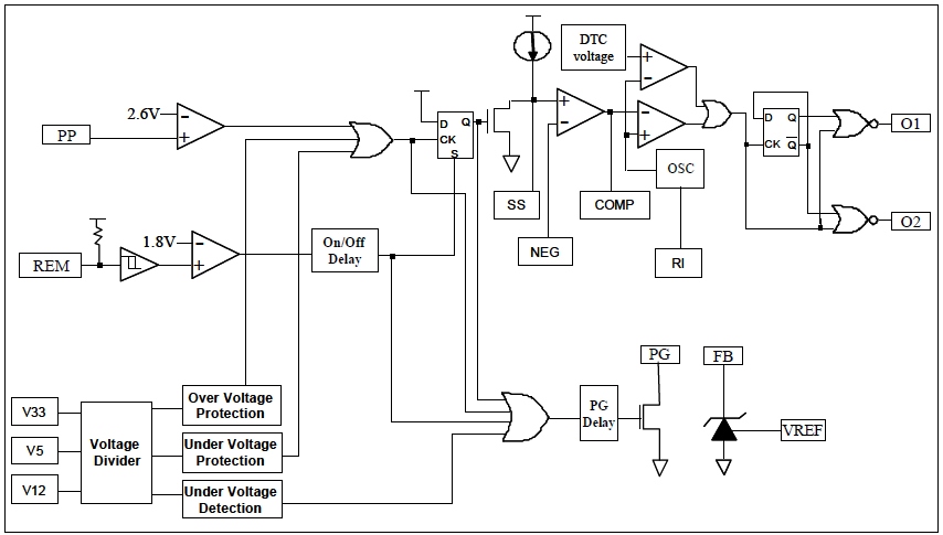
Para completar la información de German, adjunto datasheet  del pwm ATX2005 en idioma inglés,
Saludos

German
German
38.163
hace 3 años

Perfecto estimado Aneto
un saludo cordial
buen día

Responder
ABETO2012
hace 3 años

Me parece muy bueno. Creo que me servirá. Muchas gracias.

Responder
aneto
aneto
3.790
hace 3 años

De nada, un placer

Responder
Reparaciones similares solucionadas

¿Conoces una solución?

¡Aprende a reparar con estos cursos YoReparo!

4.73
(22)

Curso Reparación de Fuentes Conmutadas de PC y Equipos Electrónicos

Maximiliano Resch
$ 40 USD
$ 20 USD
4.6
(10)

Curso Localización de Fallas en Refrigeración en Heladeras/Neveras On/Off

Yamil Alarcón
$ 29 USD
$ 12 USD
4.71
(7)

Curso TV OLED y QLED con el Ing. Picerno

Ing. Alberto H. Picerno
$ 29 USD
$ 10 USD
¿Tienes una mejor respuesta a este tema? ¿Quieres hacerle una pregunta a nuestra comunidad y sus expertos?
Regístrate gratis